IPMP C级认证的国际项目经理认证指南
发布时间:2024-04-09 浏览:5228次

国际项目经理资质认证(International Project Manager Professional,简称IPMP)是国际项目管理协会(International Project Management Association,简称IPMA)在全球推行的四级项目管理专业资质认证体系的总称。IPMP是对项目管理人员知识、经验和个人素质的综合评估证明,根据IPMP认证等级划分获得IPMP各级项目管理认证的人员,将分别具有能够管理复杂的项目组合或项目群;能够管理复杂项目;有能力管理一般复杂程度的项目,和(或)能够应用所有项目管理能力要素协助复杂项目的项目经理;能够掌握所有的项目管理能力要素,并将任何一个能力要素付诸实践。

IPMP C(Level C)证书称为认证的国际项目经理(Certificated Project Manager,获得这一级认证的项目管理专业人员能够管理一般复杂项目,也可以在所在项目中辅助高级项目经理进行管理。

IPMP C级认证目标

推进全球项目管理的国际化与标准化,为从事国际项目管理的人员提供一个全球通用的资质标准。通过C级认证的学员将被证明掌握了系统的现代国际项目管理知识,具有负责一般复杂项目及在复杂项目中担任项目经理助理的能力。

IPMP C级学历、培训及经验

大学以上学历教育及丰富的项目管理经历,曾经辅助过或正在辅助项目经理进行复杂项目的管理,或者全面负责过一些一般复杂项目的管理工作。申请者必须能够在具有一定难度的项目环境中有效地运用能力要素。承认的项目管理专业资格证书以及项目管理的专题培训将有助于IPMP评估师对申请者专业资格的评估。

IPMP C级申请要求

最近6年(特殊情况可延长至10年)中,有3年以上担任一般项目项目经理经历,或3年以上担任复杂项目项目管理角色的经历。

IPMP C级认证程序


为关注认证的人提供信息

为了方便认证人员的申请,IPMP中国认证委员会一般在各地都设立认证考点。对本认证感兴趣的人,可向认证考点咨询认证相关的信息,并可在IPMP中国认证委员会的网站上或授权运作的机构网站上进行浏览。申请者可根据认证宣传册的有关费用规定,向IPMP中国认证委员会在各地设立的考点订购认证资料,这包括《个人项目管理能力基准ICB》、《现代项目管理》及其它相关资料。ICB上详细说明了各个级别相应的评估内容及评估标准。

认证步骤

IPMP C级认证分如下两个阶段:

▲ 第一阶段——报名与初审

l 报名

递交报名表、申请表表示申请者正式提出认证申请,此外还应附带其它相关资料,如学历证明、身份证复印件、其他相关资质证件、一寸蓝色底色免冠照片等。申请表是IPMP评估师评定申请者项目管理资质的重要资料,应全面认真、系统真实地填写,任何虚假的内容都将对认证结果产生不良影响。程序如下:

Ø 本人提出申请,填写IPMP报名表,申请表同时递交报名费。

l 初审

IPMP中国认证委员会设立的考点鉴定申请者是否符合申请条件,如申请者符合申请条件,则通知申请者缴费该级别费用。如发生异议,则由IPMP中国认证委员会审查确定。

▲ 第二阶段——笔试、案例模拟与面试

    IPMP C级认证的笔试为定期考试,由IPMP认证委员会在全国统一安排。案例模拟和面试时间根据申请情况不定期举行。

l 笔试

笔试考核以《个人项目管理能力基准ICB》为准,并且注重理论与方法的应用考核,笔试时间为3小时。

l 路径一:案例模拟和面试

Ø 案例模拟和面试由两位授权评估师主持。

Ø 案例模拟时间为6小时,按照应试者情况一般分为若干个小组进行,每个小组46人,案例模拟一般结合某一项目案例,涉及从项目启动到项目完成的整个过程,要求应试者运用项目管理的知识、经验和个人素质在规定时间内完成自己的工作,并且每个小组需提交完整的项目管理过程报告,并进行陈述5分钟/人。

Ø 面试的内容包括:项目管理经历、项目管理知识、技能、才能,自我评估情况以及个人从事项目管理理念。每个应试者的面试时间不少于60分钟。

l 路径二:面试

Ø 面试由两位授权评估师主持,面试内容同路径一。

Ø 每个应试者的面试时间不少于90分钟。应试者可展示相关资料(项目状态报告、手册、论文等)。

   

认证过程的总结

由两位IPMP评估师对每位应试者的认证材料和认证过程进行严格评判与总结,综合评估应试者是否具有IPMP C级认证的国际项目经理的能力要求。

 

证书的生效

    IPMP中国认证委员会对IPMP评估师的评估结果进行核定之后,评估结果在认证后2个月内公布并正式生效应试者是否能获得证书按下述标准进行评判:

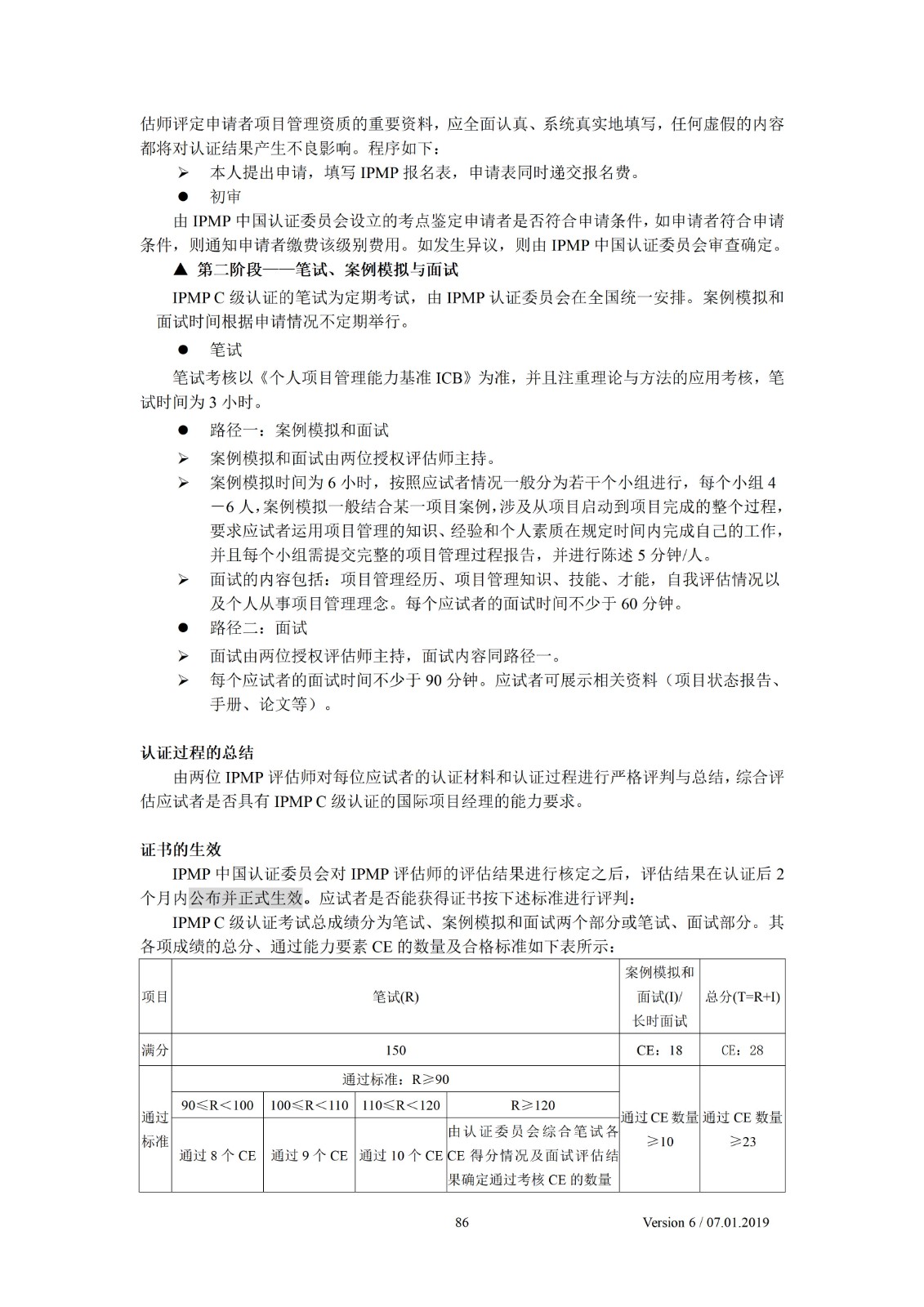
IPMP C级认证考试总成绩分为笔试、案例模拟和面试两个部分或笔试、面试部分。其各项成绩的总分、通过能力要素CE的数量及合格标准如下表所示:




项目

笔试(R)

案例模拟和面试(I)/

长时面试

总分(T=R+I)

满分

150

CE18

CE:28

通过标准

通过标准:R90

通过CE数量≥10

通过CE数量≥23



申请者从申请之日起,须18个月内完成认证流程。

应试者如未通过认证,其单项成绩将保留18个月,18月之内再次申请成绩有效,应试者可选择全部或其中未通过部分进行再次申请,但如果再次申请案例模拟和面试,两次申请的间隔时间不能少于半年。

 

申诉

认证结果将书面通知应试者。如应试者未能通过,其原因也将被告知,如应试者对评估过程或结果有异议,可以按照有关程序进行申诉。

 

证书有效期

IPMP C级认证的国际项目经理证书有效期自获得之日起,有效期为5年时间。获得证书的人员可以在国际项目管理协会网站www.ipma.world或授权机构网站www.ipmp.net.cn上进行有效性查询。